Областное государственное бюджетное

автотранспортное учреждение

Администрации Смоленской области

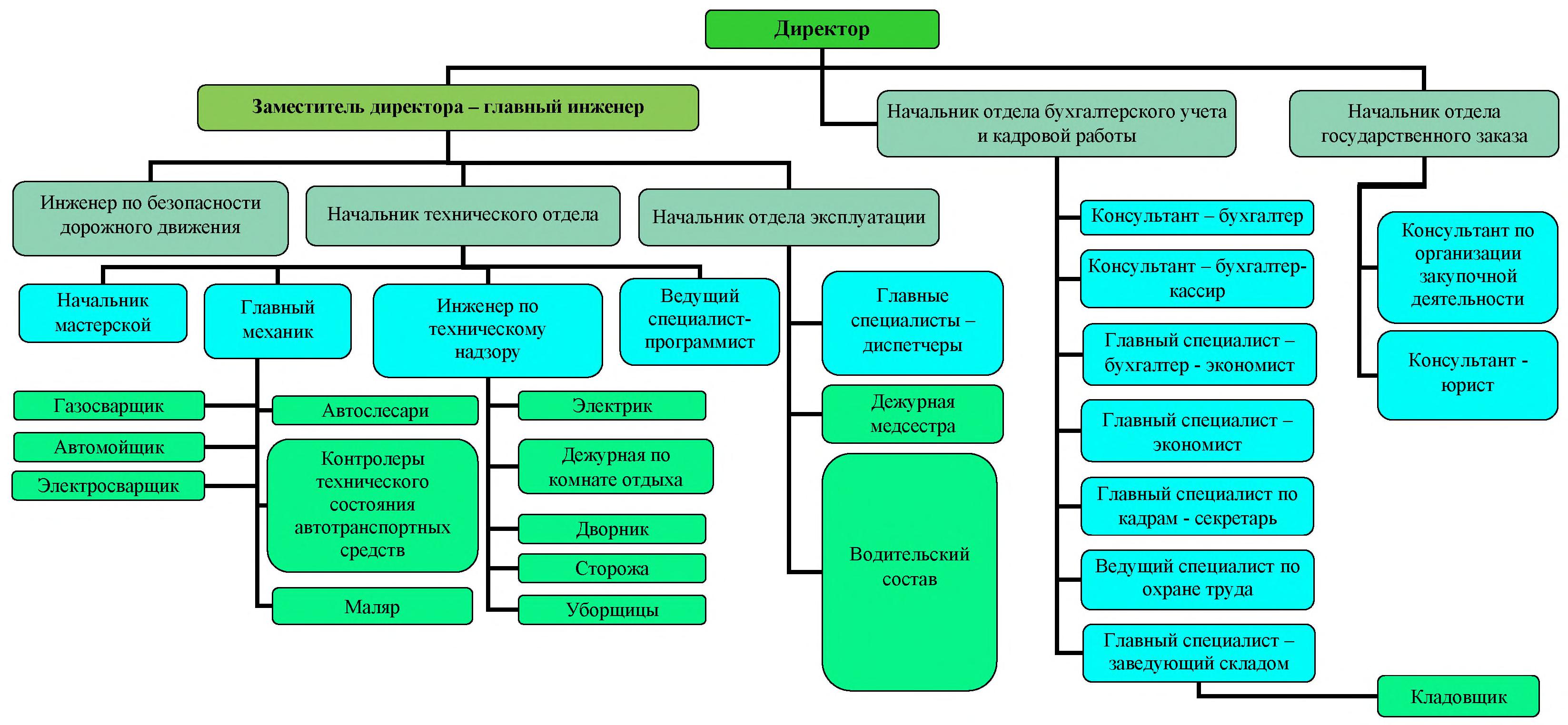
Структура

 

 

Директор

Лукьянов Роман Михайлович

Телефон: (4812) 55-12-49

E-mail: LRM@admin-smolensk.ru

 

Главный специалист по кадрам  секретарь

Бородина Инна Александровна

Телефон: (4812) 55-12-49

E-mail: avto@admin-smolensk.ru

 

Заместитель директора  главный инженер

Высоцкий Александр Николаевич

Телефон: (4812) 61-10-68

E-mail: ogbautehno2019@mail.ru

 

Начальник отдела бухгалтерского учета и кадровой работы

Базылева Наталья Анатольевна

Телефон: (4812) 55-02-98

E-mail: ogbau.glavbuh@admin-smolensk.ru

 

Начальник отдела эксплуатации

Глушенков Алексей Александрович

Телефон: (4812) 55-72-52

 

Начальник отдела государственного заказа

Ермакова Марина Геннадьевна

Телефон: (4812) 61-19-71

E-mail: ogbau.zakupki@admin-smolensk.ru

 

Начальник технического отдела

Анатольев Николай Алексеевич

Телефон: (4812) 55-53-44

 

Главный механик

Щербаков Иван Алексеевич

Телефон: (4812) 55-53-44

 

Начальник мастерской

Зуев Сергей Анатольевич

Телефон: (4812) 61-19-78

 

Консультант  юрист

Шкуратов Евгений Станиславович

Телефон: (4812) 61-19-71

 

Консультант по организации закупочной деятельности

Остренок Олеся Михайловна

Телефон: (4812) 61-19-71, 555-344

E-mail: ogbau.uslugi@admin-smolensk.ru

 

Консультант  бухгалтер

Иванова Мария Ивановна

Телефон: (4812) 55-02-98

 

Консультант  бухгалтер-кассир

Крюкова Юлия Дмитриевна

Телефон: (4812) 55-02-98

 

Консультант  бухгалтер

Захарова Яна Александровна

Телефон: (4812) 55-02-98

 
 

Главный специалист – экономист

Исмакова Альбина Рафаэловна

Телефон: (4812) 55-02-98

 

 

 

 

 

 

 

 



 

 

Ведущий специалист по охране труда

Лапчинский Игорь Анатольевич

Телефон: (4812) 61-19-78

 

 

 

 

 

 



 

Главный специалист  заведующий складом

Вехтева Инна Борисовна

Телефон: (4812) 55-12-49

 

Инженер по безопасности дорожного движения

Костин Юрий Иванович

Телефон: (4812) 61-19-78

E-mail: autozabota@inbox.ru

 

Главные специалисты  диспетчеры

Соловьева Наталья Сергеевна

Телефон: (4812) 55-56-67, 55-72-52

 

Павликова Любовь Ивановна

Телефон: (4812) 55-56-67, 55-72-52

 

Титова Зоя Дмитриевна

Телефон: (4812) 55-56-67, 55-72-52

 

Инженер по техническому надзору

Ахметшин Алексей Фаилович

Телефон: (4812) 61-19-78

 
 
 

Ведущий специалист – программист

Парамонов Сергей Александрович

Телефон: (4812) 55-53-44

E-mail: Paramonov_SA@admin-smolensk.ru

 

 

© Областное государственное бюджетное автотранспортное учреждение Администрации Смоленской области, 2021

Сайт разработан на системе типовых сайтов Администрации Смоленской области

"Твинс" - сайты для органов государственной власти

тел./факс.: (4812) 55-12-49
E–mail:
avto@admin-smolensk.ru
Почтовый адрес: 214019, г. Смоленск, п. Тихвинка, д. 34